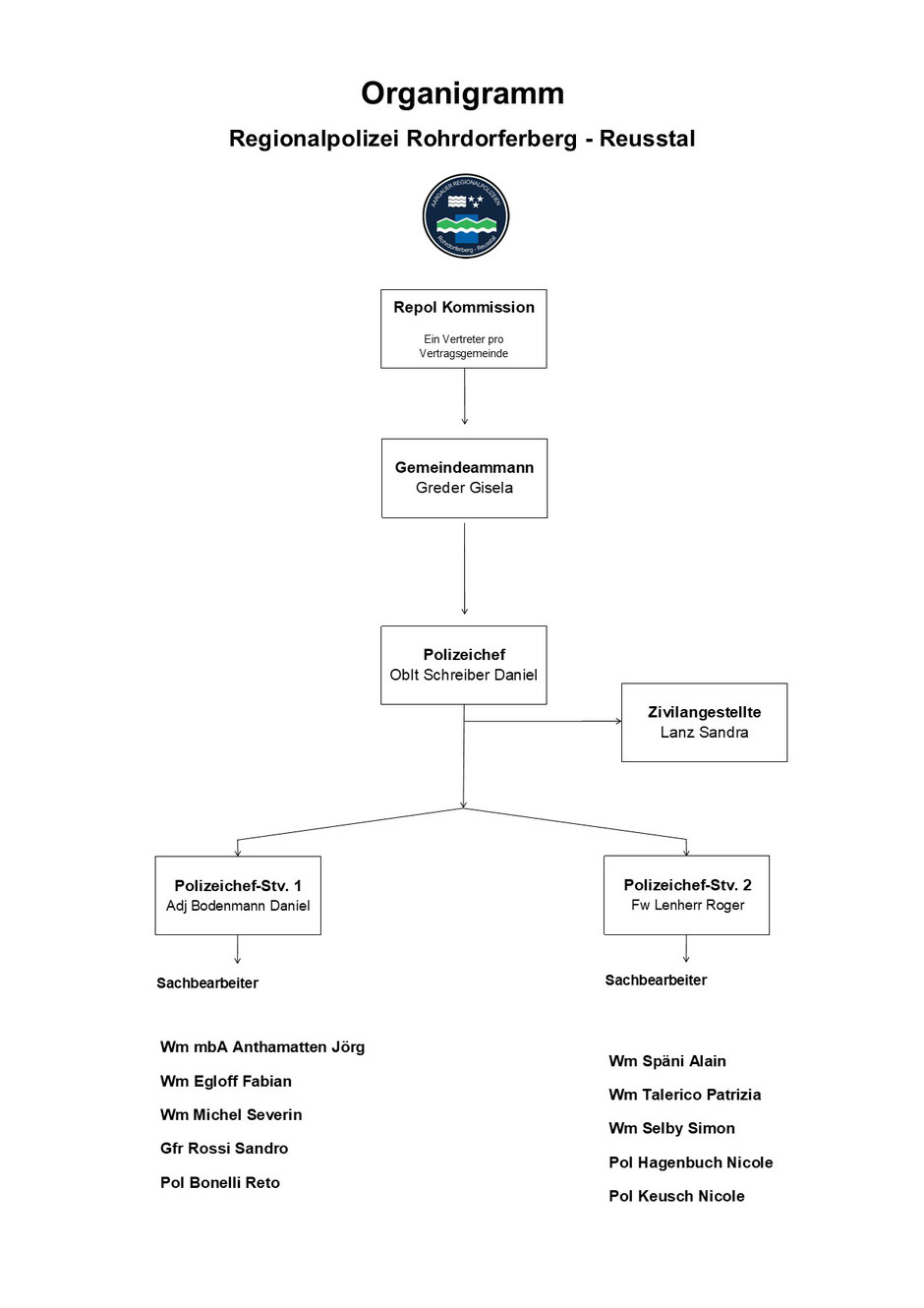
Führung Regionalpolizei

Polizeichef

 

Polizeichef-Stv. 1

 

Polizeichef-Stv. 2


Zuständigkeiten/Gemeinden

Gemeinde Niederrohrdorf

Gemeinde Wohlenschwil


Gemeinde Fislisbach

Gemeinde Mellingen


Gemeinde Oberrohrdorf

Gemeinde Remetschwil


Gemeinde Stetten

Gemeinde Mägenwil


Gemeinde Bellikon

Gemeinde Tägerig